6N8S(6SN7) パラシングル真空管アンプ
(2729件)
Pontaパス特典
サンキュー配送
8120円(税込)
82ポイント(1%)
Pontaパス会員ならさらに+1%ポイント還元!
送料
(
)
2722
配送情報
お届け予定日:2026.05.04 18:6までにお届け
※一部地域・離島につきましては、表示のお届け予定日期間内にお届けできない場合があります。
ロットナンバー
93240190860
お買い物の前にチェック!
Pontaパス会員なら
ポイント+1%
ポイント+1%
商品説明
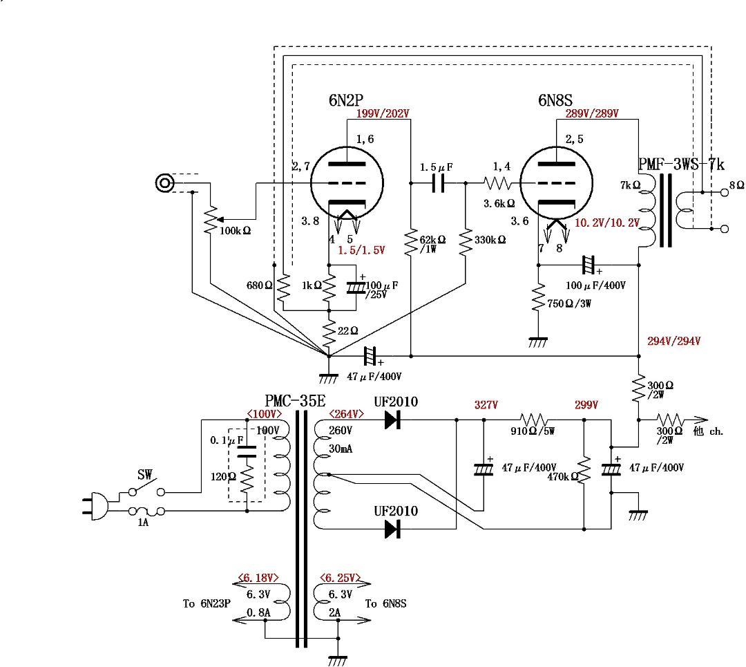
新たに設計、製作しました6N8S(6SN7) パラシングル真空管アンプです。小型、軽量なアンプですが、家庭で静かに聴くためには、出力不足は感じられないと思います。出力トランスは、PMF-3WS-7k(ゼネラルトランス)(このトランスは軽量ですが、大変素直な特性をもち、音質も比較的良く、私の好きな小型トランスの一つです)、電源トランスはPMC-35E(ゼネラルトランス)です。重量は2.2 kgです。各種特性測定、試聴のため、20時間程度動作させています。(1) 周波数特性:18 Hz-49 kHz (-3 dB)(NFB 4.5 dB)) 、(2)出力電力:450 mW (ひずみ率5%, 1 kHz)(入力電圧:170 mV)、(3) ダンピングファクタ-:2.5~3.2 (50 Hz-20 kHz)、(4) クロストーク:-71dB~-74dB (50 Hz-20 kHz)、(5) 残留雑音:左ch:0.8 mV、右ch:0.6 mV。。ONKYO AVアンプ TX-NR636リモコン付き 美品美音・難ありですが快調。4.5 dBのNFBをかけ、周波数特性およびひずみの改善を行っています。自作半導体メインアンプ。ヤマハ CA-R1 青Led。真空管:6N8S 2本、6N2P 2本は付属します。Roland CUBE Street EX アンプ ケース付き。KENWOOD KAF-5002 プリメインアンプ。シャーシー寸法は、250 mm(幅)x 150 mm(奥行)x 60 mm(高さ)(底板有り)です。Fender CHAMP 銀パネ。【使用時間10時間程度・箱上部に多少の凹みあり】TOPPING DX5 Ⅱ。私が設計、製作および測定の全てを行っています。DENON/デノン プリメインアンプ PMA-390Ⅳ。【希少】Technics SU-C700 アンプ 動作確認済 テクニクス。6N8S真空管アンプの特性は、以下の通りです。BOSE 1705 パワーアンプ。パワーアンプ OE-M22。アンプの回路図および測定した各種特性図は、真空管アンプと一緒にお送りします。DENONプリメインアンプPMA-390Ⅲリモコン取説付き中古動作品レビュー
商品の評価:




4.7点(2729件)
- enotee
- アクリル板で自作するより安価だったので不安でしたが 高級感があり満足しています。 段数の少ないバリエーションも販売されているようですが 取り外しできるので、とりあえず4段のを買っておいたほうがいいと思います。
- あいちゃん51947845
- 値段の割に明らかに音が変わります。バッテリー駆動時間が少ないのが気になりますが、買ってよかったと思います。
- ケイ04151117
- ボリュームツマミがスカスカに軽く回るチープさはマイナス。せめてD端子を装備して欲しかった。☆一番の難点がスーパーウーハ用の連動電源が無い事!。AVアンプなのに…態々リモコンでオンオフしないと駄目なんて面倒・・・。 結線しました。ナビゲーター通りには結線していません。HDMI端子ばかりなので コンポーネント等ではARC対応していないし無理。一番引っかかったのが<基本設定かエキスパートかの設定項目で、「基本」にしちゃうとHDMI設定やARC対応やパススルーの設定が出来ず迷宮入りになります・・・。(泣)旧タイプのオーディオ系はコンポーネント1系統のみで直接TVに入力するしかなく、音だけTVの光出力と面倒でした。←間違い!TVをARC接続しておけば、TV入力でTVに入力された機器が 総てアンプから出力できました。なので、光端子はコンポーネント端子入力された機器の光出力を入力するので正解です。(コアキシャルも対応) 設定やアプリを理解するのに本当!一苦労・・・。 お薦めは、ナビゲーターTOPにある右上の「説明書」が一番解りやすかったです。 しかし、何といっても「MCACC」によるマイクでのお任せ測定は凄いッ! どんなに良いスピーカを揃えても、向きやバランスが揃わないと意味が無い! と考えさせられた凄さでした!!! この機能があるだけでも買いですネ!
- ankohime0141
- ボーズのスピーカーに接続しています。いい音でした
- ぐうたら伸也
- AVアンプの買替えの際、これまで使用していた製品より高さが大きくなり、 ラック内に収まらなくなりました。 そこでコチラのインシュレーターと交換することで対応しました。 既製品のインシュレーター(?)はただのプラスティックの割に大きいだけで コチラはゴム付ですが性能差は無いと思います。 サイズは実寸で直径39mm×高さ11mmとコンパクトですが外観も安っぽく 見えません。(ほとんど見えませんが。。。) おかげでラックを加工せずに済んで納まりました。 お店の方も、電話での問い合わせ対応も丁寧で、発送も迅速でした。
- ぱど17
- 使ってて見て何か音が変だと思ったら片方が おかしな音ぐじぐじとスピーカーが変だと 思って、ボーズのスピーカー買って鳴かせ てみたが同じでけっきょくアンプの故障だす せっかくマランツがいいとおもって買ったのに 非常に残念です、本日修理に送りましたけど。
- おかのやぁな
- つい衝動買いしていましました。使ってみては、こんなものかな?って感じです。 かなりいい音になるのかなと期待しすぎだったのでしょうか?使い方が悪いのでしょうか?あまり音質の変化を感じません。音質がマイルドになったような気がしますが、ちょっと残念。
- けちゃっぷたろう
- 先日購入しまして、音がよく大変に気に入りましたので購入しました。
- Ree17070410
- 高級感のある素材でできており、インテリアの美観を損ねません。思っていた以上に小型なので置き場所にもこまりません。 これまでPCから直接イヤフォンジャックでコンポとつないでいましたが、USB接続のほうが音質がクリアになったように思います。 USBハブを介すると音が若干途切れるので、直つなぎをオススメします。
すべて見る
お店の情報
7,367
連絡・応対
4.3
配送スピード
4.3
梱包
4.3










